第8回信州自作オーディオ発表会が開催されました_2017年3月25日(土)
春待ちの気持ちの良い日差しの中、TVで話題の 真田町 で開催されました。
「元気でした?」という挨拶の中,なじみのにこやかな顔が、次々と現れます。
ロビーの談笑も楽しいものです
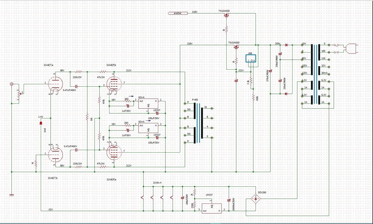
注、トップバッターの「6BM8シリーズ TV用150mA管」の画像が撮れませんでした、取得しだいアップの予定です
=上記画像3月29日に取得出来ましたのでアップしました。お手数掛けました。


























「真空管のある風景」= マリーゴールド群生 と 12AX7
「コロナ 鎮静化 !」 でも < 密閉、密集、密接を意識し、避けて >
” 素敵な 音楽 で気分転換 !! ”
= 結局は、自分自身や身近な人が感染するとめちゃ後悔すると思いますよ。
= ウィルスの特性を理解し「正しく恐れましょう」
= 今は やるべき事をやりましょう! 「あの時は大変だった」と”ねぎらう宴会の 想い出” に
しましょうよ。
= 他のサイトから引っ越して来ました。2019年8月31日に正式開設しました。宜しく~ =
☆ 「特集」の フルサイズ はこちら (1週間単位のダイジェスト版も有ります 外部サイトです)
☆ 各オーディオ俱楽部の試聴会日程等の情報はこちら = 中止や延期が多いので当面更新しない予定です
春待ちの気持ちの良い日差しの中、TVで話題の 真田町 で開催されました。
「元気でした?」という挨拶の中,なじみのにこやかな顔が、次々と現れます。
ロビーの談笑も楽しいものです
注、トップバッターの「6BM8シリーズ TV用150mA管」の画像が撮れませんでした、取得しだいアップの予定です
=上記画像3月29日に取得出来ましたのでアップしました。お手数掛けました。

























